

Cherry Tree Academy hosts an Enhanced Provision for children whose primary need is Speech, Language and Communication Needs (SLCN).
We provide specialist, integrated support while children continue learning within their mainstream classroom.
We offer:
This helps pupils make progress while staying included with their peers.

Our Enhanced Provision is supported by a skilled and approachable team who work closely with children, families and professionals to promote speech, language and communication development.
• Mrs Victoria Donnelly – SENDCo and SLCN Provision Lead
Coordinates the provision, oversees support and works directly with families and professionals.
• Mrs Alice Greenwood – Speech and Language Therapist
Provides assessment, therapy and ongoing guidance to staff and families.
• Class Teachers
Embed communication‑friendly strategies throughout daily learning.
• Mr Charlie Cantwell & Miss Chloe Barlow – Learning Support Assistants
Support pupils through daily practice of therapy targets and small‑group or 1:1 work.
• Miss Alex Symonds – Family Liaison Officer
Supports family engagement, wellbeing, attendance and communication.

There are only 10 places in total:
These places are not reserved for Cherry Tree pupils.
They are open to children from across North Essex, and a place at Cherry Tree Academy does not guarantee admission to the Enhanced Provision.
All admissions are decided only by the Local Authority SLCN Panel, not the school.

The Enhanced Provision is specifically for children whose main barrier to learning is speech and/or language, and who are able to learn within a mainstream class when the right support is in place.
This includes children who:
The Enhanced Provision is not the right match for children who need:
This helps us make sure each child receives support that truly fits their needs.

Families may name Cherry Tree Academy’s Enhanced Provision during an EHCP assessment or annual review. When this happens, the Local Authority sends a consultation to the school. The school reviews the EHCP and accompanying information to determine whether the provision would be appropriate for the child’s identified needs. In more complex cases, the school may seek advice from the Local Authority’s SLCN Panel before responding.
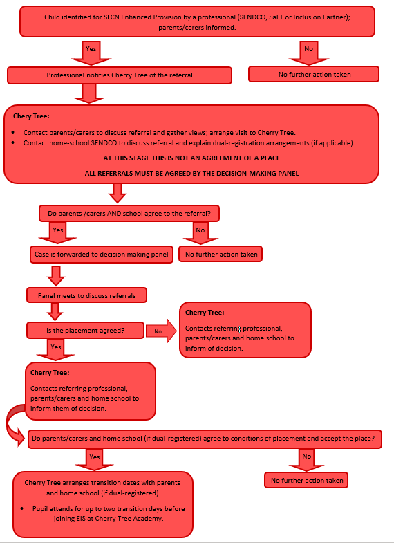
Early Intervention places are short‑term and designed to give children the specialist help they need at an early stage.
Referrals can be made by:
Children must have:
The aim of the Early Intervention Scheme is for children to receive targeted support, make strong progress in their communication skills, and then return confidently to their partnership school with the strategies they need to continue thriving, without requiring an EHCP.

Pupils accessing the Early Intervention Scheme may be dual‑registered, meaning they attend Cherry Tree Academy for their specialist SLCN support while remaining on roll at their partnership school. Dual registration can only take place with the agreement and consent of the partnership school.
During an EIS placement, the child is educated full‑time at Cherry Tree Academy, while the partnership school remains fully involved by:
This shared approach ensures both schools work together to support the child throughout their placement and during their transition back.
All EIS placements and dual‑registration arrangements depend on the Local Authority SLCN Panel agreeing a place

The Local Authority’s multi‑agency SLCN Panel carefully reviews all referrals.
They look at:
The school provides professional advice as part of the process, but we do not make the final decision.


Once a place has been agreed, we work closely with families and schools to ensure a calm, well‑supported start.
In rare cases where needs change significantly, or other concerns arise, placements may end earlier than planned. This would always be handled through a multi‑agency review, with parents fully involved in decisions.

Some children attending the Enhanced Provision may be eligible for Local Authority home‑to‑school transport, depending on the distance between home and Cherry Tree Academy and the child’s individual circumstances. Eligibility is decided by Essex County Council, not the school.
Transport is not automatic, so families need to submit an application through the Essex County Council website. We are happy to guide parents through this process and provide any information needed to support the application.
Families can apply for transport using the link below:
https://www.essex.gov.uk/schools-and-learning/schools/home-school-transport
We encourage families to apply as early as possible so arrangements can be in place before the placement begins.


Parents and carers are a key part of each child’s success. We work closely with families and ask for support with:
We value open communication and are here to help throughout your child’s time with us.

If you would like more information about the SLCN Enhanced Provision, have questions about suitability or admissions, or wish to discuss your child’s needs, please get in touch with Mrs Donnelly:
Email: sendcoche@inspiresmat.co.uk
Phone: 01206 575224
We are always happy to help, and encourage families to contact us if they would like to arrange a visit or find out more about how the provision works.